空调水流量表用于污水处理行业,如:城市供水、污水处理、水利工程等行业。
空调水流量表,全数字量信号处理,工作稳定、测量精度高、抗干扰能力强等特点,实现自动双向流量测量,现场瞬时流量,正反向累计总量显示。
空调水流量表/电磁流量计特点
1、安装3.6V锂电池,更换电池简单方便。
2、数字液晶显示器,可显示瞬时累积流量、流速、正反向累计总量,可进行报警。
3、法兰连接,和螺纹连接均可,方便用户的现场使用。
甘肃兰州空调水流量计,智能电磁流量计厂家,空调水流量表
WF-LDCE-F分体式电磁流量计|甘肃兰州空调水流量计,智能电磁流量计厂家,空调水流量表城市污水排放量大小测量
概述
WF-LDCE-F分体式电磁流量计是基于法拉X电磁感应定律研制而成的。分为两部分:电磁流量传感器和电磁流量转换器。可以测量任何导电性的的液体。
甘肃兰州空调水流量计,智能电磁流量计厂家,空调水流量表,城市污水排放量大小测量WF-LDCE-F分体式电磁流量计X具X势
1、测量管内无任何活动部件,不堵塞管道,零压损,耐磨损。
2、测量数据不受流体密度,温度,压力,粘度变化的影响
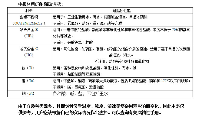
3、不与介质直接接触,有内衬和不同的电极材料,可以测量高温介质和腐蚀性强的介质的流量
4、直管段要求较低
5、可以输出电流信号,RS485通讯,Hart协议等
6、安装简单,操作方便。
7、液晶显示,数字显示
8、主要用来测量封闭管道中导电液体的体积流量。广泛用于给排水,水利,水处理,污水处理,环保污水监控,造纸,医药,食品,换热站等场合的流量的测量及控制。
甘肃兰州空调水流量计,智能电磁流量计厂家,空调水流量表,城市污水排放量大小测量WF-LDCE-F分体式电磁流量计选型指南:
1、测量介质酸碱性,温度,压力,X小,X大流量
2、管道口径,耐压等X
3、根据介质的酸碱度,选择合适的衬里和电极
4、环境温度如果较高,则建议使用分体式电磁流量计,以免将电磁流量转换器烧坏。
5、电磁流量传感器可以X,但是电磁流量转换器并不X的,因此现场如果湿度和腐蚀性都较强的话,建议选择分体式电磁流量计。
6、安装管道在高空或井下,为了日后调试方便,也建议使用分体式电磁流量计。
甘肃兰州空调水流量计,智能电磁流量计厂家,空调水流量表 WF-LDCE-F分体式电磁流量计技术参数
公称通经(mm) | 管道式四氟衬里:DN10-DN600 |
管道式橡胶衬里:DN40-DN2000 | |
流动方向 | 正,反,净流量 |
量程比 | 150:1 |
重复性误差 | 测量值的±0.1% |
精度等X | 0.5X,1.0X |
被测介质温度 | 常规橡胶衬里:-20~+60℃ |
高温橡胶衬里:-20~+90℃ | |
聚四氟乙烯衬里:-30~+120℃ | |
高温型四氟衬里:-20~+160℃ | |
额定工作压力 | DN10~DN25≤4.0MPa |
DN32~DN150≤1.6MPa | |
DN200~DN600≤1.0MPa | |
DN700~DN2000≤0.6MPa | |
流速范围 | 0.1-15m/s |
电导率范围 | 被测流体电导率≥5μs/cm |
输出 | 4~20mA,RS485通讯,Hart协议,MODBUS协议 |
供电电源 | 220VAC |
要求直管段长度 | 上游≥5DN,下游≥2DN |
连接方式 | 流量计与配管之间均采用法兰连接,法兰符合国际:GB/T9113.1-2000 |
防爆等X | Exd[ia]iaqIICT5 |
防护等X | IP65,特殊订制X高可达IP68 |
环境温度 | -25~+60℃ |
相对湿度 | 5%~95% |
消耗总功率 | 小于20W |









